石家庄至珠海首开高铁!只要9个半小时
2025-06-08 07:56 来源:网络 点击:
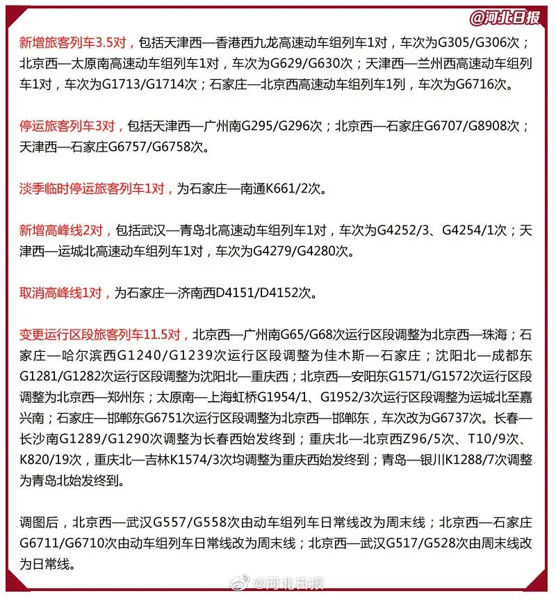
石家庄至珠海首开高铁!只要9个半小时
从石家庄火车站获悉,铁路部门7月10日起调整列车运行图。本次调图后,石家庄站将办理客运业务列车508列。此次调图后,石家庄将首开直达珠海的高铁,车次为G65次,开往至嘉兴的高铁,车次为G1954/1次。同时,石家庄站增加一趟去往香港西九龙的高铁G305次,这趟高铁也将在邯郸东站办理客运业务,届时邯郸市民可以直接从邯郸去往香港。(河北日报)

相关标签:
-
- 太长高速最新路况信息
-
2025-06-08 07:54:22
-
- 官网将香港列为国家 施华洛世奇道歉
-
2025-06-08 07:52:08
-
- 识别传销,需要看这三个特征!
-
2025-06-08 07:49:54
-
- 200215 热巴《三生三世枕上书》剧照出炉 红衣凤九美艳十足
-
2025-06-08 07:47:39
-
- 北朝北魏道武帝拓跋珪
-
2025-06-08 07:45:25
-
- 王一博,朱正廷,范丞丞最新x行程信息
-
2025-06-08 07:43:11
-
- 国羽“雅思”组合混双夺冠 女单小将王祉怡获亚军
-
2025-06-08 07:40:57
-
- 海报 | 世界防治荒漠化和干旱日
-
2025-06-08 07:38:42
-
- 女足国家队最新世界排名,中国女足位列世界第15,美国女足第1
-
2025-06-08 07:36:28
-
- 少儿美术彩色铅笔画《冬天的风景简笔画》儿童画画风景简单画法
-
2025-06-08 07:34:14
-
- 「MD PHOTO」 韩国歌手郑允浩出演SBS电台节目
-
2025-06-08 07:32:00
-
- 1929年的今天,古田会议召开|红色日历
-
2025-06-08 07:29:46
-
- 八大处公园:二处灵光寺、四处大悲寺暂停对外开放
-
2025-06-08 07:27:31
-
- 父母留下遗嘱不公证有效吗?
-
2025-06-08 07:25:17
-
- 掘金官方:球队已经正式签下后卫特洛伊-丹尼尔斯
-
2025-06-08 07:23:03
-
- 石家庄至北海高铁时刻表及票价
-
2025-06-07 15:16:01
-
- 老板与秘书的爱情:禁忌与真情
-
2025-06-07 15:13:47
-
- B85主板可以搭配哪些处理器,其中有一款神U大部分人不知道。
-
2025-06-07 15:11:33
-
- 又被骗了!益生菌饮料真没那么健康
-
2025-06-07 15:09:19
-
- 全球十所最好的大学
-
2025-06-07 15:07:04



一条烟不开封可以放多久?
彭冠英张含韵被曝结婚:低调的幸福爱情婚姻,或许与她的经历有关
王治郅的妻子周蕾,身材高挑 才貌双全 照片欣赏
范冰冰不雅图片 范爷大尺度裸身戏遭曝光
扎西顿珠视为信仰的宗庸卓玛与平凡丈夫的爱情,七年卧床不离不弃
中国著名相声演员姜昆简历